Abstract
The aim of this study is to use the Python language to design an application program for grain properties, then use a database for computer applications to predict the physical, mechanical, and aerodynamic characteristics of some grains. Also, the study of the validation of a computer application program with data from experimental equations. The physical, mechanical, and aerodynamic properties were determined from previous research. For physical properties, the mean dimensions and weight of grains were measured. The average arithmetic and geometric mean diameters, surface area, projected area, volume and bulk and true density, roundness, sphericity, aspect ratio, porosity, and moisture content were calculated. For mechanical properties, all compressing forces were measured. The reduction milling force percentage, axial and transverse strain, elongation, Poisson ratio, elasticity, and compactness were calculated. For aerodynamic properties, the mean static repose and angle of friction, and terminal velocity were measured. The static coefficients of friction and the drag coefficient were calculated. The results indicate that the properties will provide the necessary and available data for the design of grain processing machines; therefore, they represent a step in the right direction towards mechanizing grain processing. The application program of grain properties was highly accurate and can be used to calculate and describe the different characteristics as physical, mechanical and aerodynamic, for different grains.
Keywords
Physical properties, Mechanical properties, Grains, Python language, Flowchart, Validation application, Experimental equations
Introduction
In order to design equipment used in plantation, harvesting, transportation, storage, processing and oil extraction of grains, there is a need to know various physical and mechanical properties as a function of moisture content. The size, shape and mechanical behavior of grains are important in designing harvesting, separating, sizing, grinding and oil extraction machines. So, data on physical properties of agro-food materials are valuable because: they are needed as input to models predicting the quality and behavior of produce in pre-harvest, harvest, and post-harvest situations; and aid the understanding of food processing [1]. The physical properties of grains are essential for the design of equipment for handling, harvesting, aeration, drying, storing, and processing. These properties are affected by numerous factors such as size, form, superficial characteristics, and moisture content of the grain [2]. Physical characteristics of the material such as shape, size, volume, density and surface area; and mechanical properties such as stress-strain behavior, resistance to compression, impact and shear, and coefficient of friction are important and essential engineering data in design of machine, structures, and controls; in analyzing and determining the efficiency of a machine or an operation; and in evaluating and retaining the quality of the final product [3]. Yahya (2020) [4] evaluated various physical characteristics of two different varieties of corn grains were evaluated as a function of moisture content in the range of 10–20% (d.b). Thousand-grain mass and static friction coefficients of grains on various surfaces were linearly increased for the two varieties. While, bulk and true densities were decreased with the increase in moisture content for the two varieties.
Tavakoli et al. (2009) [5], carried out the evaluation of the effect of moisture content on some physical properties and mechanical behavior under compression load of soybean grains (Glycine max L.). Four levels of moisture content ranging from 6.92–21.19% d.b (decibel). were used. The average length, width, thickness, arithmetic and geometric mean diameter, surface area, thousand grains mass and angle of repose increased as the moisture content increased from 6.92–21.19%. As the moisture content increased from 6.92–21.19% d.b., the bulk density and true density were found to decrease from 650.95–625.36 kg/m3 and from 1147.86–1126.43 kg/m3, respectively, while the porosity was found to increase from 43.29–44.48%. The static coefficient of friction of soybeans increased linearly against various surfaces as the moisture content increased from 6.92–21.19% d.b. The rupture energy of the grains increased in magnitude with an increase in moisture content, while rupture force decreased.
Jafari et al. (2020) [6] studied physical properties of grain and cluster straw, including geometric dimensions, moisture absorption and aerodynamic properties of two wheat cultivars were investigated. The effect of cultivar on width, thickness, geometric diameter, spheroid coefficient and mass density was significant at 1% probability level, whilst there were no significant effects on grain projected area, length and weight. Moisture absorption of the grains was rapid during the first 30–40 min and then turned to zero. The terminal velocity of wheat grain and straw in three shapes was measured by calculating the projected area in horizontal, lateral and perpendicular directions and then, the drag coefficient was obtained by the equilibrium of the gravity and drag forces at the terminal velocity. Results also showed that increasing the moisture content resulted in an increase in the terminal velocity and a decrease in the drag coefficient.
Waleed et al. (2024) [7] focused on examining the physical and engineering properties of a new Egyptian paddy variety called Giza 183, in order to design strategies for storage, handling, transportation, drying, parboiling, and processing equipment in rice mills. The results reveal that the mean values of length, width, and thickness averaged 7.50 mm, 3.18 mm, and 2.19 mm, respectively. Additionally, the geometric mean diameter, the equivalent mean diameter, surface area, arithmetic mean diameter, and volume were approximately 3.74 mm, 2.38 mm, 37.37 mm2, 4.29 mm, and 28.23 mm3, respectively. The mean of sphericity was 49.9%, and the grain shape (length/width) was 2.19. The true density was measured at 1218.28 kgm−3, while the bulk density was 572.17 kgm−3. The porosity was found to be 53.03%. A linear regression model for describing the mass of rough rice grain was investigated. The mass was estimated with the single variable of the grain aspect ratio (width/length) with a determination coefficient of 0.9908.
Xing et al. (2025) [8] wheat grains are subjected to various external mechanical forces that lead to deformation or even fracture during sowing, harvesting, storage, and processing. Wheat grains with different moisture content exhibit different mechanical properties. Results show when compressed in different directions, the deformation of wheat grains increases while mechanical properties decrease with moisture content. A crack through the endosperm is formed on the back of grains, and finally throughout the whole ventral groove when wheat grains are compressed in the L-axis and H-axis directions. And cracks form on the contact area between grains and compression plates when grains are compressed in the B-axis direction. Number, length, and width of cracks in wheat grains decrease with moisture content.
Grain is extremely vulnerable to external loads during production and processing, resulting in the deterioration of grain quality [9]. It is of great significance to explore the mechanical properties of grain under different conditions and analyze the relationship between its physical and chemical properties and mechanical properties for improving its processing and eating quality [10], the mechanical properties of corn grains are of key importance in the design of processing machines whose energy demand depends on these properties. This study aims to determine the selected mechanical properties of corn grains and the rupture energy. The research problem was formulated as questions: (1) How much force and energy are needed to induce a rupture of corn grain, maintaining good quality of the product of processing (mixing, grinding, transport)? and (2) Is there a relationship between the corn grain size and the selected mechanical properties, as well as rupture energy? The results indicate a significant scatter of the results in terms of size, grain shape, forces, energy, and deformation corresponding to the point of inflection, bioyield point, and rupture point. It has been confirmed that mechanical properties such as force, energy, and stress that cause rupture depend on the grain size, more precisely, the grain thickness—there are negative relations between thickness and force, energy and stress in relation to the inflection point, bioyield point, and rupture point.
At present, the integrity of wheat grains is regarded as an important indicator to evaluate wheat quality both nationally and internationally. Sowing, harvesting, storage, and processing of wheat are becoming increasingly mechanized with rapid development of the modern mechanical manufacturing industry. Wheat grains will suffer various external mechanical forces during sowing, harvesting, storage, and processing of wheat, which can result in deformation or even fracture of grains. The failure grains can be easily invaded by microorganisms, which can shorten the storage life of grains and reduce the processing quality and food safety of wheat [11]. The mechanical properties of wheat grains are mainly influenced by physical and chemical properties such as moisture content, protein, starch, etc., in which moisture content of grains is the most important parameter during harvesting, and storage is up to 18% [12,13]. Kaliniewicz et al. (2022) [14] and Ficco et al. (2020) [15] studied the basic physical parameters of different varieties of soft wheat and hard wheat and found that the grain size increased with moisture content and the grains were of ellipsoid shape with sphericity of 60%–80%. Acar et al. (2019) [16] found that grain hardness decreased with an increase in grain size, the content of protein and starch increased with grain size, and the contact area between starch and protein particles was larger when the moisture content was high. Uniaxial compression tests of grains with strain of 3% and 5% by Escalante-Aburto et al. (2023) [17] and Ponce-García et al. (2013) [18] found that the viscoelasticity of grains decreased with 1000-grain weight and height of grains and was greatly influenced by the maximum force during compression tests.
The processing of biological materials is characterized by specific conditions caused, among others, by properties of the processed biological material including: Hardness, compression and shear strength, moisture, bulk density, compressibility, agglomeration ability, and adhesive properties [19]. Knowledge of the relations can be used for improvement of the process and quality of the end product, reduction in energy consumption, and the amount of waste, as well as its rational disposal according to the rules of sustainable development [20,21]. Grain refers to the seeds of gramineous plants, including rice, wheat, maize, millet, sorghum, and other grains. The staple foods processed from grains provide most of the energy and protein and are widely cultivated around the world [22]. However, in today’s highly mechanized popularization, grain will be subjected to various mechanical forces in production and processing. These forces can cause irreversible damage to the grain, causing the grain to deform and even leading to the fracture of the grain [23]. According to the nature of the force, it can be roughly divided into the following categories [24]: the friction between threshing and the machine, the impact force between harvesting and the machine, and the extrusion force When these external forces exceed the limit that the grain can withstand, the grain breaks. Ruptured grains not only affect the physical and chemical properties of grains but also increase the difficulty of grain storage [10].
It can provide technical parameters for mechanical processing equipment, which is of great significance in reducing the loss of grain in harvesting, transportation, storage, and processing. By establishing an artificial neural network model, the mechanical properties of maize kernels were used to predict the breakage rate [25]. The study of the differences in the mechanical properties of different threshing directions of maize provides a theoretical basis for the design of mechanized threshers [26]. The research on the mechanical properties of grain can be divided into dynamic mechanical and static mechanical properties. Dynamic mechanical research refers to the mechanical response of materials under alternating stress (alternating strain), that is, the relationship between mechanical properties (modulus and internal friction) and temperature and frequency. The static load’s mechanical properties refer to the changes in the mechanical behavior of the grain after the slow loading of the external force in the static state. At present, the research on the mechanical properties of grain is mainly based on static load mechanics. The changes in the mechanical behavior of grains under compression, shear, and other forces were explored [27], these values used to characterize the static mechanical properties of cereals include elastic modulus, contact stiffness, damage strength, shear strength, yield strength, crushing force, and crushing energy [28]. Asoiro and Ohagwu (2017) [29], the traditional method of post-harvest processing provides a poor-quality product with low nutrient content. Many small-scale producers carry out these operations manually. To actualize its mechanization, it is therefore necessary to establish some of its prominent engineering properties. The knowledge of these properties of the seed would go a long way in the design and construction of any agricultural machinery, either during preservation or processing. Therefore, this work is carried out to determine the physico-mechanical properties of Prosopis africana seeds relevant to the design and development of processing machines.
According to Lemi et al. (2023) [30], aerodynamic properties of food grains are key elements in agricultural product harvesting, pneumatic conveying, separating, cleaning, transportation, and storage. Crop grain aerodynamic property influences the design and operational parameters of equipment. Among the properties, terminal velocity is highly essential because it is crop variety specific and moisture dependent. Rocky DEM (Discrete Element Method) was fully coupled with Ansys Fluent to model and simulate analysis of terminal velocity of Teff, wheat, Maize, Sorghum and Barley grains. After simulation results obtained comparison between experimental and simulation results based on previous researchers, Ansys Rocky DEM-CFD (Discrete Element Method-Computational Fluid Dynamics) coupling simulation results were almost the same as the experimental results. Radwan et al. (2009) [31] studied some main physical, mechanical and aerodynamic properties of Egyptian varieties of grains (Wheat, Giza 168 and Corn, Giza 10) were determined to determine it's effective of some processing equipment. The main results in this study can be summarized as follows: 1) The relationship between frontal surface areas, thickness surface area and surrounded surface area were as a function of the product length, width and thickness, 2) The terminal velocity was of 35 and 60 m/s of grains, for wheat and corn, respectively, 3) Tempering process of grains due to the moisture content was increased from 11–14% for wheat and from 12–14% for corn, respectively. This tempering process required a water quantity of 23.25 and 46.5 kg of water/ton of grains for tempering wheat and corn, respectively. 4) The required force for the milling process was 59 and 265 N before the tempering process, while it was 50 and 210 N after the tempering process for wheat and corn, respectively. 5) The friction angle of silo and hopper was 19 and 160 for wheat and corn, respectively, at using steel as the material of the silo and hopper, and 6) The bulk density of grains was 1023 and 1495 kg/m3 for wheat and corn, respectively. These densities gave the storage capacity of the silo 16.1 and 23.5 tons/ (2m diameter X 5 m height of silo). The aim of this study is to use the Python language to design an application program for grain properties, then use a database for computer applications to predict the physical, mechanical, and aerodynamic characteristics of some grains. In order to design equipment used in plantation, harvesting, transportation, handling, storage, aeration, drying, storing, processing and oil extraction of grains. Also, the study of the validation of a computer application program with data from experimental equations.
Materials and Methods
Sample preparation
Different seeds used in this study were purchased from a market or collected from farms. The seeds were cleaned manually to remove all foreign materials such as stones, immature and broken seeds. The sample was poured into a polyethylene bag, and the bag was tightly sealed. At least, hundred seeds were selected at random from the lot and their physical and mechanical properties were determined. The physical, mechanical, aerodynamic properties of different grains were determined at the Department of handling and process of Agricultural products, Agricultural Engineering Research Institute, Agricultural Research Center, Giza, Egypt.
Preparation and structure of program
Python language was used to carry out program steps by programmer. Different copies of programs were done to access the best program to achieve objectives of this study, which was done to calculate physical, mechanical and aerodynamic properties by easy way and with high speed in time. The physical, mechanical, aerodynamic properties of different seeds were determined at the Department of Information Systems, High Institute of Trade and Information System, Ministry of High Education, Fifth Grouped, Cairo, Egypt.
Determination of physical properties of grains
The physical properties of grains determined include dimensional properties, gravimetric properties, and frictional properties. Empirical equations of physical properties are presented in Table 1.
Determination of dimensional properties
Grain dimensions were determined by measuring the length (L), width (W), and thickness (T) of 100 randomly selected grains using a grain shape measuring machine called SATAKE (model MK-100), SATAKE Corporation, Tokyo, Japan [32].
A vernier caliper with 0.001 mm accuracy was used to measure the Length (major diameter), Width (intermediate diameter) and Thickness (minor diameter) of the seeds. The average of each measurement was taken as the reading for each of the samples [33,34].
Arithmetic mean diameter: The arithmetic mean diameter (Da) of the seed was calculated using Equation 1 [35].
Geometric mean diameter: The geometric mean diameter (Dg) was determined from Equation 2 [35].
Surface area of seeds: The surface area (Sa) was obtained from Equation 3 [35].
Projected area: The projected area (Ap) was determined using Equation 4 [36].
Volume of seeds: The volume (V) of seeds was determined using Equation 5 [37].
Roundness: The roundness (R) was determined from Equation 6 [35].
Sphericity: The sphericity (????) was determined from Equation 7 [35].
The sphericity ?, of soybean grains was calculated by using the following relationship from Equation 8 [38]: Where L is the length, W is the width and T is the thickness, all in mm.
Aspect ratio of seeds: The aspect ratio (Ra) was calculated from Equation 9 [39]. Where AR is the aspect ratio, L is the length of the grain, and W is the width of the grain.
Grain shape (GS): The grain shape is determined by the length/width ratio from equation 10. where GS is the grain shape, L is the length of the grain, and Wis the width of the grain. Grains were grouped according to the length/width ratio given by IRRI [40].
Determination of gravimetric properties
Thousand-grain weight: The 1000-unit mass (M1000) was determined using mettle electronic balance of accuracy of 0.001g. One thousand-unit grains were carefully counted out from a cleaned sample of the grains and weighed in the balance. The measurements were replicated ten times [41].
Bulk density: The bulk density of the seeds was determined by filling a test tube of 20 mL volume with the seeds and the content weighed using an electronic balance of 0.001g sensitivity. The measurements were replicated ten times [42]. The bulk density was calculated from the mass of the kernels and the volume of the container from Equation 11 [42].
Where; ????????= bulk density (Kg m-3), M1 = mass of filled container (Kg), M2 = mass of empty container (Kg) and V =Volume of container (m3).
True density: The true density of the seeds was determined by water displacement method as described by Mohsenin (1987) [37]. 50mL of distilled water was taken in a 100 mL measuring jar and pre-weighed grains were filled inside the jar and the change in the level of water in the measuring jar was recorded. The experiment was done as snappy as possible to minimize the absorption of water by the seeds. The measurements were replicated ten times. The true density was calculated as the ratio of the mass of seeds to the volume of water displaced as in Equation 12 [43].
Where; ???????? = true density (Kg m-3), M = mass of seeds (Kg) and V = volume of water displaced (m3).
Porosity: Porosity (ρo) is defined as the fraction of space in the bulk grain, which is not occupied by grain. Equation 13 was used to obtain the porosity [37].
Moisture content determination of grains
The initial moisture contents of the seeds were determined using the standard hot air oven method at 105oC ± 1oC for 24 hours till there were no more changes in the weight. The initial moisture content (Dry basis) was obtained using Equation 14 [44].
Where; Mc = Moisture content (%), W1 = Weight of grain before oven drying (g), W2 = Weight of grain after oven drying (g).
Determination of mechanical properties of grains
All compression tests were performed using Central Laboratory at the Agricultural Engineering Research Institute of Egypt. Empirical equations of physical properties are presented in Table 1.
The machine has an accuracy of 0.1 kN and a maximum capacity of 50 kN. Also, it has two standard test speeds, the lower 2.0 mm/min and the higher 5.0 mm/min for uni-axial compression tests on all biomaterials of convex shape. For the purposes of test was used to determine the force-deformation parameters of grains at the intermediate axis. The experimental procedure was repeated with 50 seeds maintaining the speed of 5.0 mm/min.
The mechanical behavior of grains were expressed in terms of rupture force and rupture energy required for initial rupture. Energy absorbed by the sample at rupture was determined by calculating the area under the force–deformation curve from the following relationship equation 15.
Where Ea is the rupture energy in mJ, Fr is the rupture force in N and Dr is the deformation at rupture point [45].
Determination of frictional properties of grains
Angle of repose: This was determined by using an open-ended cylinder of 15 cm diameter and 30 cm height. The cylinder was placed at the center of circular plate having a diameter of 70 cm and was filled with grains, tapping during filling were done to obtain uniform packing. The cylinder was raised slowly until it formed a cone on the circular plate. The height H of the cone was recorded. The angle of repose (θ) was calculated using Equation 16 [46,47].
Where; ???? = angle of repose (O), H = vertical height of conical heap of grains (mm) and D = the diameter of base of cone formed (mm).
Coefficient of static friction: The coefficient of static friction for seed was determined against different surfaces using the inclined plane method. This involves placing the seeds on adjustable tilting surface equipment with the surface formed using different material surfaces. Manually, the inclination of the plate was increased gradually until the specimen started to slide down and at that point, the angle of tilt in degree was read on a graduated scale (protractor). The angle of inclination with the horizontal was measured by a scale provided and was taken as an angle of friction and tangent of the angle was taken as coefficient of friction between surface and grains as in Equation 17 [46].
Where; µ = coefficient of static friction (dimensionless) and θ = angle of inclination of material surface (0).
Repose angle (Angle of internal friction): It is the angle (θ) between the inclined side of the feeding cone and its horizontal base due to the free fall of wheat grain through it. It depends on things like size and shape of kernels, moisture content, fines and foreign material content, presence of mold, and filling or emptying method. It is needed for hopper designing and estimating the grain capacity. It affects the grain bridging action at the feed gate opening. The quantity of grains was used to determine repose angle; the grain was then poured under gravity from a suitable height to form a cone at same spot. More grains were let to be fallen on the top of the formed cone until the angle between the cone surface and the horizontal plan become constant. The angle between the cone surface and the horizontal plan was recorded to represent repose angle of grain. Assuming that the horizontal base length of the cone (x) and the cone height (L), then the repose angle can be calculated using the following simple relations of Equation 18.
Aerodynamic properties of grains
The separation of the grains and straw in a harvesting process is based on their gravity, aerodynamic dimensions and atmospheric properties. These properties are used to separate seeds from other impurities [48]. The experimental method for determining the terminal velocity of agricultural products that do not have a geometric shape is more preferred than calculation method [49]. For experimental measurement of the terminal velocity, the particles were placed at the center of the cross-section of a vertical wind tunnel. Increasing the airflow in this tunnel continued until the particles were suspended. The wind velocity was adjusted by varying the fan velocity through a frequency inverter and a diaphragm mounted to the system. At a time when the particle had the lowest spin, the wind velocity was measured by a hot wire with 0.1 m/s accuracy. This experiment was carried out at two moisture content levels with four replications for each cultivar. Empirical equation of aerodynamic properties in presented in Table 1. The density of air was considered to be 1.206 kg/m3 [50].
When a suspended particle is at terminal velocity (Vt), the particle weight (Fg) is equal to the upward drag force (Fd) and therefore, the velocity of the airflow in the wind tunnel equals the suspended particle velocity. By placing the weight force instead of the drag force, the terminal velocity can be obtained using Equation (19) [3]: Where Ap is the projected area of the particle (m2), Cd is the drag coefficient (dimensionless), g is gravity acceleration (m/s2), M is particle mass (kg), Vt is terminal velocity (m/s),ρf= 1.29 kg/m3 and ρp is the air and particles' densities, respectively (kg/m3). Cd can be calculated using Equations 20 and 21.
Where Dl and Dw are the length and width of the particle (m), respectively. As the projected areas of grains and straw may vary due to their irregular geometric shape and their position in airflow, the drag coefficient of grain and straw was calculated according to the projected area in their different positions.
Equation suggested by Gorial and O’Callaghan (1990) was used for theoretical calculation of terminal velocity. For this purpose, the diameter of equivalent sphere and shape factor calculated by Equation were used.
Validation application program
The validation application program was done by using data from empirical equations of physical, mechanical and aerodynamic properties of corn grains, then comparison this data with output data from application program.
Data analysis
The preliminary experimental data that was processed involves the determination of the minimum, maximum, mean and standard deviation values of the physico-mechanical properties using Microsoft Excel Software.
|
No. |
Equation name |
Empirical equation |
Unit |
References |
|
1 |
Arithmetic mean diameter (Da) |
Da=L+W+T3 |
(mm) |
[35] |
|
2 |
Geometric mean diameter (Dg) |
Dg=LWT13 |
(mm) |
[35] |
|
3 |
Surface area (Sa) |
Sa=πDg2 |
(mm2) |
[35] |
|
4 |
Projected area (Ap) |
AP=πWL4 |
(mm2) |
[36] |
|
5 |
Volume (V) |
V=π6LWT |
(mm3) |
[37] |
|
6 |
Roundness (R) |
R=WL+ TL+ TW3 |
|
[35] |
|
7, 8 |
Sphericity (????) |
∅=DgL ∅=(LWT)1/3L×100 |
|
[35,38] |
|
9 |
Aspect ratio of seeds (Ra) |
Ra=WL |
|
[39] |
|
10 |
Grain Shape (GS) |
GS=LW |
|
[40] |
|
11 |
Bulk density (????????) |
ρb=M1-M2V |
(kg m-3) |
[42] |
|
12 |
True density (????t) |
ρt=MV |
(kg m-3) |
[43] |
|
13 |
Porosity (ρo) |
P=1-ρbρt×100 |
(%) |
[37] |
|
14 |
Moisture Content (MC) |
Mc=W`1-W2W2×100 |
(%) |
[44] |
|
15 |
Energy absorbed (Ea) |
Ea=FrDr2 |
(mJ) |
[45] |
|
16 |
Angle of repose (????) |
θ=tan-12HD |
degree |
[46,47] |
|
17 |
Coefficient of static friction (µ) |
µ = tan θ |
|
[46] |
|
18 |
Friction angle
|
θ=tan-1L0.5X |
degree |
[46] |
|
19 |
Terminal velocity (Vt) |
Vt=2Mg(ρp - ρf)rpρfApCd |
(m/s) |
[3] |
|
20, 21 |
Drag coefficient (Cd) |
Cd=2mg(ρp -ρf)ρpρfApVt2 Ap=ρ4D1Dw |
|
[58] |
Program design and implementation
# Grain Properties Calculator: Simple Explanation
## What This Program Does
This is like a *smart calculator for grains* (like wheat, rice, corn) that helps farmers and agricultural researchers understand different grain characteristics. Instead of doing complicated math by hand, you just enter the measurements, and the program calculates everything for you.
## How It Works - Simple Steps
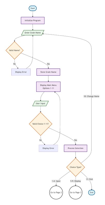
### Step 1: Getting Started
- The program starts and asks: "What grain are you studying?"
- You type the grain name (like "wheat" or "corn")
- The program remembers this name for all your calculations.
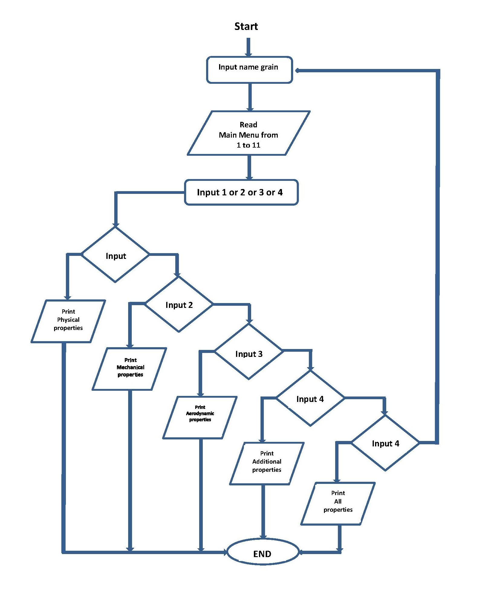
Figure 1. A. General flowchart and B. Main control flowchart.
### Step 2: Main Menu - Your Control Center
You see a menu with 11 options:
- Enter Size & Weight Measurements
- Enter Strength & Hardness Data
- Enter Air Flow & Moisture Info
- Enter Processing & Storage Details
- Show ALL Results
- Show Only Size & Weight Results
- Show Only Strength & Hardness Results
- Show Only Air Flow & Moisture Results
- Show Only Processing & Storage Results
- Change Grain Name
- Exit Program
You just type 1–11 to choose what you want to do.
### Step 3: Entering Your Measurements
*When you choose option 1 (Size & Weight): *
- It asks for length, width, thickness (in millimeters)
- It asks for weight (in grams)
- It asks for water displacement (how much water the grain pushes aside)
*When you choose option 2 (Strength & Hardness):*
- It asks how much the grain stretches under pressure
- It asks about hardness and crushing strength
- It asks about how grains pile up (for storage design)
*When you choose option 3 (Air Flow & Moisture):*
- It asks about how grains fall through air
- It asks weights before/after drying to calculate moisture
- It asks about water absorption
*When you choose option 4 (Processing & Storage): *
- It asks about moisture content goals
- It asks about cleaning efficiency
- It asks about storage bin sizes
- It asks about milling results
### Step 4: The Program Does the Math
After you enter data, the program automatically calculates:
*For Size & Weight:*
- How round or oval the grains are
- How dense they are
- How much empty space between grains
*For Strength & Hardness:*
- How much they bend under pressure
- How slippery they are (for designing chutes)
- What angle do they form when piled up
*For Air Flow & Moisture:*
- How fast they fall through air
- Exact moisture percentage
- How much water they absorb
*For Processing & Storage:*
- How much water to remove for perfect storage
- How many grains per kilogram
- How much grain fits in storage bins
- How efficient cleaning machines are
### Step 5: Seeing Your Results
You can choose to see:
- Just one category of results (options 6–9)
- Or everything together (option 5)
The results show both what you entered AND all the calculated values in an easy-to-read format.
## Why This Is Useful for Agriculture
### For Farmers:
- *Know exactly* when grains are dry enough for storage
- *Prevent spoilage* by understanding moisture content
- *Design better storage* by knowing how grains pile up
- *Choose the right varieties* by comparing different grains
### For Researchers:
- *Save time* on complicated calculations
- *Compare different grains* using the same methods
- *Get reliable results* without math errors
- *Standardize measurements* across different studies
### For Equipment Designers:
- *Design better machines* by understanding grain properties
- *Create efficient systems* for cleaning and sorting
- *Build proper storage* based on how grains behave
## Real-Life Examples of Use
### Example 1: Storing Wheat
A farmer wants to store wheat safely. They:
- Measure some wheat samples
- Enter the data into the program
- Learn exactly how much water to remove
- Know the perfect moisture level to prevent mold
### Example 2: Designing a Grain Silo
An engineer needs to build a storage bin. They:
- Test how the grains flow and pile up
- Enter the measurements into the program
- Get the perfect angle for the bin walls
- Calculate exactly how much grain will fit
### Example 3: Comparing Rice Varieties
A researcher studies different rice types. They:
- Measure all varieties the same way
- Use the program for all calculations
- Compare which varieties are denser, harder, or absorb more water
- Make recommendations to farmers
## Simple Benefits
- *No Math Skills Needed* - The program does all calculations
- *Saves Time* - Get results in seconds instead of hours
- *Prevents Errors* - No more calculation mistakes
- *Easy to Use* - Just type numbers when asked
- *Comprehensive* - Covers all important grain properties
- *Flexible* - Use only what you need
## How to Use It - Simple Guide
- *Start the program*
- *Type your grain name*
- *Choose what to enter* from the menu
- *Type your measurements* when asked
- *Choose "Show Results"* to see calculations
- *Repeat* for different grains or conditions
- *Exit* when finished
The program remembers everything you enter, so you can add data gradually and see results anytime. If you make a mistake, you can just re-enter that section or change the grain name.
This tool makes advanced grain science accessible to everyone in agriculture — from farmers to researchers —without needing to understand the complicated mathematics behind the calculations.
Results and Discussions
Main menu of physical, mechanical and aerodynamic properties application program
The application program will start to ask about name of grain crop as follows:
Then application program will display main menu including input of grain name as follows:
Physical properties of grains
Input physical properties of grains: By selecting number 1. Enter physical properties: the application program will ask to input following parameters:
Display input and output physical properties of grains: By selecting number 6. Display physical properties only: application program will display input and output parameters of physical properties as following:
Mechanical properties of grains
Input mechanical properties of grains: By selecting option number 2. Enter mechanical properties: application program will ask to input mechanical properties as following:
Display input and output mechanical properties of grains: By selecting number 7. Display mechanical properties only: application program will display input and output parameters of mechanical properties as follows:
Aerodynamic properties of grains:
Input aerodynamic properties of grains: By selecting the option number 3. Enter aerodynamic properties: application program will ask to input following parameters of aerodynamic properties:
Display input and output aerodynamic properties of grains: By selecting number 8. Display aerodynamic properties only: the application program will display input and output parameters of aerodynamic properties:
Additional properties of grains:
Input additional properties parameters: By select option the number of 4. Enter additional properties: application program will ask to input following parameters of additional properties:
Display input and output additional properties of grains: By selecting number 9. Display additional properties only: the application program will display input and output parameters of additional properties:
Display all properties: By selecting number 5. Display all properties: application program will display all input and output of physical, mechanical, aerodynamic and additional properties as follows:
By selecting option number 5. Display all properties: application program will display all input and output of physical, mechanical, aerodynamic and additional properties as followings
Final option of application program calculates properties of grain crops
By selecting option number 10. Change name: the application program will start to calculate properties with new grain crop. But, by selecting option number 11. Exit: the application program will end the application.
Computer applications, testing and model validation
Validation application program at using corn and wheat grains: In this study, an application program of grain properties was fully coupled with Experimental equations to simulate the analysis of physical, mechanical and aerodynamic properties of grain crops. Validation application program at using corn and wheat grains illustrated in Table 2.
|
|
|
Validation application program at using corn grains |
|||
|
Items |
Unit |
Experimental Equation |
Application program |
Deviation value |
Correlation factor, R2 |
|
Volume of grain |
mm3 |
278.48 |
279.29 |
± 0.81 |
99.19 |
|
Geometric diameter |
mm |
7.93 |
8.12 |
± 0.19 |
99.81 |
|
Arithmetic diameter |
mm |
8.87 |
8.89 |
± 0.02 |
99.98 |
|
Sphericity |
% |
64.41 |
65.56 |
± 1.15 |
98.85 |
|
Drag coefficient |
Non |
2.80 * 10-5 |
2.82 * 10-5 |
± 0.02 |
99.98 |
|
Coefficient of friction |
Non |
0.286 |
0.288 |
± 0.002 |
99.99 |
|
Sieve productivity |
kg/h |
820 |
821 |
± 1.00 |
99.00 |
|
Silo storage capacity |
ton |
23.47 |
23.48 |
± 0.01 |
99.99 |
|
Milling force reduction |
N |
28.8 |
29.0 |
± 0.20 |
99.98 |
|
Adding water for tempering |
kg/ton |
46.50 |
46.75 |
± 0.25 |
99.75 |
|
Terminal velocity of grains |
m/s |
59.8 |
60.1 |
± 0.30 |
99.70 |
|
Bulk density |
kg/m3 |
1495 |
1497 |
± 2.0 |
98.00 |
|
|
|
Validation application program at using wheat grains |
|||
|
Volume of grain |
mm3 |
29.99 |
30.49 |
0.50 |
99.50 |
|
Geometric diameter |
mm |
3.79 |
3.85 |
0.06 |
99.94 |
|
Arithmetic diameter |
mm |
4.10 |
4.12 |
0.02 |
99.98 |
|
Spherecity |
% |
61.82 |
62.63 |
0.81 |
98.19 |
|
Drag coefficient |
Non |
1.56 * 10-5 |
1.62 * 10-5 |
0.06 |
99.94 |
|
Coefficient of friction |
Non |
0.344 |
0.349 |
0.005 |
99.99 |
|
Sieve productivity |
kg/h |
900 |
903 |
3.00 |
97.00 |
|
Silo storage capacity |
ton |
16.06 |
16.12 |
0.06 |
99.94 |
|
Milling force reduction |
N |
14.25 |
15.25 |
1.00 |
99.00 |
|
Adding water for tempering |
kg/ton |
23.25 |
23.50 |
0.25 |
99.75 |
|
Terminal velocity of grains |
m/s |
35 |
35.15 |
0.15 |
99.85 |
|
Bulk density |
kg/m3 |
1023 |
1025 |
2.00 |
98.00 |
Lemi et al. (2012) [30] aerodynamic properties of food grains are key elements in agricultural product harvesting, pneumatic conveying, separating, cleaning, transportation, and storage. Crop grain aerodynamic property influences the design and operational parameters of equipment. Among the properties, terminal velocity is highly essential because it is crop variety-specific and moisture-dependent. Previously, the terminal velocity of agricultural grains could be evaluated experimentally using vertical wind column equipment, but numerical analysis has recently emerged as the fastest and least expensive way for solving most engineering problems. In this study, Rocky DEM was fully coupled with Ansys Fluent to model and simulate the analysis of terminal velocity of teff, wheat, maize, sorghum and barley grains. Ansys RockyDEM-CFD coupling simulation results were almost the same as the experimental results. To determine the terminal velocity of any agricultural grain, we can use the experimental method or Ansys Rocky DEM-CFD coupling.
After obtaining simulation results, a comparison was made between the experimental and simulation results based on previous researchers' findings. So, validation application program at using corn grain indicated that the correlation factors for some parameters were ranged between of 98.00–99.99. This means there are high correlation between the experimental equation and application program values. It was noted that some properties of the grain values simulation results of the application program of grain properties were almost the same as the experimental results.
Application program with others modeling systems: MATLAB (Matrix Laboratory) can be used for a variety of grain crop applications, most notably image analysis for tasks like counting, sizing, and shape analysis, while ANSYS DEM can be used as modeling which is applied in some industrial operations such as drying of grains. But our application program depends on save database, in order to use it in design machinery for handling and processing agricultural products. MATLAB can also be used in data analysis for tasks like classification and regression modeling on hyperspectral or other sensor data, according to Rui and Jin (2024) [51].
According to Gopalakrishnan and Vivek (2022) [52], quality and varieties of rice grains identification is necessary to avoid mislabeling of rice grain varieties. Mostly, it has been done visually. In manual classifications, features like Major Axis, Minor Axis, Perimeter, Area, Aspect Ratio, Eccentricity, and Shape Factor are measured by using specialized tools like calipers and other tools. These features are fed into the machine learning techniques. It is a time-consuming process and there is also a chance for measurement errors. In this proposed work the rice images are captured by a camera and some preprocessing is done on the image to enhance the image quality. Feature extraction is performed on the collected image using an image processing method through MATLAB. The extracted features are given to the Support Vector Machine for classification. The proposed work provides improved classification accuracy up to 96% with a minimum processing time. Various operating parameters influencing the performance of a stationary grain crop thresher were established. A computer program written in Visual Basic was used to select optimum operating performance of the threshing process in a stationary tooth — peg grain crop thresher. The results showed that graphs of data from measured thresher performance indices against the predicted data for all the established models indicated high correlation between the models and the measured data at p ≤ 5 % significance level, according to Olaoye et al. (2011) [53].
Physical properties of grains
The size and shape of seed determine the clearance between beaters (or hammers) and screen as found in separating and reduction machines. If the beater-screen clearance is larger than the seed, efficiency of the machine is largely reduced. If the clearance is smaller than seeds’ size and shape, there will be losses due to seed breakage. The surface area is a function of the geometric diameter which is also dependent on the axial dimensions of the seed. The surface area of a grain is generally indicative of its pattern of behavior in a flowing fluid such as air, as well as the ease of separating extraneous materials from the grain during cleaning by pneumatic means [39].
Garnayak et al. (2008) [42] considered any grain, fruit, and seed as spherical when the sphericity value is above 70%, thus, the high sphericity of the soya bean seeds is indicative of the shape towards being a sphere. The lower sphericity values thus suggest that the kernels tend towards a cylindrical shape. The aspect ratio is an indicator of a tendency toward an oblong shape [54]. Thus, the lower values of the aspect ratio and sphericity generally indicate a likely difficulty in getting the kernels to roll than that of peas like spheroid grains. They can, however, slide on their flat surfaces. This tendency to either roll or slide should be necessary in the design of hoppers for milling process. Bulk density, true density and porosity (the ratio of intergranular space to the total space occupied by the grain) are used in the design of storage bins and silos, separation of desirable materials from impurities, cleaning and grading, and quality evaluation of the products. They can affect the rate of heat and mass transfer of moisture during aeration and drying processes [55].
Data on physical properties of agro-food materials are valuable because: they are needed as input to models predicting the quality and behavior of produce in pre-harvest, harvest, and post-harvest situations; and aid the understanding of food processing [1]. The physical properties of grains are essential for the design of equipment for handling, harvesting, aeration, drying, storing, and processing. These properties are affected by numerous factors such as size, form, superficial characteristics, and moisture content of the grain [2].
Physical characteristics of the material such as shape, size, volume, density and surface area; and mechanical properties such as stress-strain behavior, resistance to compression, impact and shear, and coefficient of friction are important and essential engineering data in design of machine, structures, and controls; in analyzing and determining the efficiency of a machine or an operation; and in evaluating and retaining the quality of the final product [3].
The static coefficient of friction is used to determine the angle at which chutes must be positioned in order to achieve consistent flow of materials through the chute [56].
The value of true density indicates that the kernel density is higher than water, which is an important property in case of food grains during wet cleaning, as kernels do not float on water. The densities are useful in the theoretical calculation of the capacity of processing machines. The property of porosity is required in air and heat flow in agricultural material. This shows how easily a stream of heated air for drying will pass through a pack of material and thus affect the rate of drying of the material.
Mechanical properties of grains
Generally, plywood surface was surprisingly observed to offer some resistance to sliding of the seeds of African mesquite (Prosopis africana). Though the size and weight of seeds, as well as the packing differences of seeds and surface characteristics of each of the structural surfaces used (even at the microscopic level) may have resulted in the degrees of disparities observed in the values of the coefficient of static friction. This observation may make a case for using less expensive, natural sources of contact surfaces when selecting and determining the slopes of the feed hopper of African mesquite (Prosopisa africana) seed processing equipment, or in the design of seed hopper in mechanized planters. The angle of repose is important in designing storage and transporting structures. The static coefficient of friction of the grain against the various surfaces is also necessary in designing conveying, transporting and storing structures [56].
Aerodynamic properties of grains
A vertical air tunnel with a plexiglass tube was used to determine experimental terminal velocity. Ten seeds from each grain variety were randomly selected for measurement of terminal velocity. The seed sample was placed on a mesh screen in vertical tube. The air velocity was adjusted by increasing the speed of motors until the seed began to float. The air velocity near where the seed became suspended was measured with a hot wire anemometer having the least count of 0.1 m/s.
The drag coefficient of each grain variety was calculated according to the projected area indifferent positions of seed; as the projected areas of agricultural grains may vary because of their irregular geometric shape and the changing of their position in airflow. Besides, it was calculated by using the diameter of sphere equivalent to seeds [57,58].
Conclusions
The aim of this study is to use the Python language to design an application program for grain properties, then use a database for computer applications to predict the physical, mechanical, and aerodynamic characteristics of some grains. Also, the study of the validation of a computer application program with data from experimental equations. Results were as follows:
- Application program like a *smart program for grains* (like wheat, rice, corn) that helps farmers and agricultural researchers understand different grain characteristics. Instead of doing complicated math by hand, you just enter the measurements, and the program will calculate everything for you.
- Application program methods can relatively reduce the labor intensity of humans and the lack of human vision, in improving efficiency and accuracy.
- The study of physical, mechanical, and aerodynamic properties is very important in designing agricultural machinery. It saves time, power and labor, reduces impurities and helps in producing a good grain quality.
- Therefore, it is a step in the right direction towards mechanizing the processing of the seed. So, this study was performed to establish a database for computer applications to predict the physical, mechanical, and aerodynamic characteristics of some grains.
- The application program of grain properties was highly accurate and can be used to calculate and describe the different characteristics such as physical, mechanical, and aerodynamic properties of grain varieties.
- The results indicate that the prediction of properties by using an application program of grains compatible with values of experimental equation according to correlation factors which ranged between 98.00–99.99.
Acknowledgements
All authors extend their gratitude to Computer science department, High Institute of administration and trade sciences; Rural Sociology and Agricultural Extension Department, Agricultural Faculty, Ain Shams University; and Agricultural Engineering Research Institute, Agriculture Research Center, Cairo, Egypt., for supporting this research work.
Conflict of Interests
The authors declare that there are no conflicts of interest related to this article.
References
2. Baümler E, Cuniberti A, Nolasco SM, Riccobene IC. Moisture dependent physical and compression properties of safflower seed. Journal of Food Engineering. 2006 Jan 1;72(2):134-40.
3. Mohsenin NN. Physical Properties of Plant and Animal Materials. New York: Gordon and Breach Science Publishers; 1986.
4. Yahya Abdul Galil. Physical Characteristics of Corn (Zea mays L.)Grains.Faculty of Agriculture Journal, Ibb University, Yemen.2020; (41) :5–15.
5. Tavakoli H, Rajabipour A, Mohtasebi SS. Moisture-dependent some engineering properties of soybean grains. Agricultural Engineering International: CIGR Journal. 2009 Feb 24.
6. Jafari M, Chegini GR, Khazaei J. Determination of physical properties, moisture absorption process and aerodynamic properties of grain and cluster straw of two wheat cultivars. Acta Universitatis Agriculturae et Silviculturae Mendelianae Brunensis. 2020 Nov 1;68(5):831–40.
7. Almasoud WA, Abdel-Sattar M, Abdelbary DA, Sedeek S, Aboukarima AM, Eshra DH, et al. Comparative Analysis of Physical and Engineering Properties of New Egyptian Paddy Rice (Giza 183) Adapted to Mitigate Effects of Climate Change. Agronomy. 2024;14(12):2785.
8. Wang X, Chan L, Qi Y, Zhang C, Zhang H, Li M, et al. Experimental study on compression fracture characteristics of wheat grains with different moisture content. Quality Assurance and Safety of Crops & Foods. 2025 Jul 1;17(3):1–15.
9. Gao P, Tian S, Xue XA, Lu J. Determination methods and influencing factors of grain mechanical properties. Journal of Food Quality. 2024;2024(1):3407485.
10. Kruszelnicka W. Study of selected physical-mechanical properties of corn grains important from the point of view of mechanical processing systems designing. Materials. 2021 Mar 17;14(6):1467.
11. Bian L, Liu Z. Sustainable rural economy and food security: An integrated approach to the circular agricultural model. Quality Assurance and Safety of Crops & Foods. 2024 Jul 12;16(2):65–80.
12. Chen N, Li H. Agricultural economic security under the model of integrated agricultural industry development. Quality Assurance and Safety of Crops & Foods. 2024 Jul 27;16(3):25–41.
13. Li A, Wang P, Shao L, Liu H. AI-based automatic identification and processing techniques for agricultural safety information. Quality Assurance and Safety of Crops & Foods. 2024 Aug 5;16(3):42–55.
14. Kaliniewicz Z, Markowska-Mendik A, Warechowska M. An evaluation of selected engineering properties of polish durum wheat grain. Journal of Cereal Science. 2022 Mar 1;104:103401.
15. Ficco DB, Beleggia R, Pecorella I, Giovanniello V, Frenda AS, Vita PD. Relationship between seed morphological traits and ash and mineral distribution along the kernel using debranning in durum wheats from different geographic sites. Foods. 2020 Oct 23;9(11):1523.
16. Acar O, Sanal T, Köksel H. Effects of wheat kernel size on hardness and various quality characteristics. Quality Assurance and Safety of Crops & Foods. 2019 Jun 4;11(5):459–64.
17. Escalante-Aburto A, Figueroa-Cárdenas JD, Dominguez-Lopez A, García-Lara S, Ponce-García N. Multivariate analysis on the properties of intact cereal kernels and their association with viscoelasticity at different moisture contents. Foods. 2023 Feb 14;12(4):808.
18. Ponce‐García N, Ramírez‐Wong B, Torres‐Chávez PI, de Dios Figueroa‐Cárdenas J, Serna‐Saldívar SO, Cortez‐Rocha MO. Effect of moisture content on the viscoelastic properties of individual wheat kernels evaluated by the uniaxial compression test under small strain. Cereal Chemistry. 2013 Nov;90(6):558–63.
19. Kovács Á, Kerényi G. Physical characteristics and mechanical behaviour of maize stalks for machine development. International Agrophysics. 2019;33(4):427–36.
20. Zandi Atashbar N, Labadie N, Prins C. Modelling and optimisation of biomass supply chains: a review. International Journal of Production Research. 2018 May 19;56(10):3482–506.
21. Bembenek M. Exploring efficiencies: Examining the possibility of decreasing the size of the briquettes used as the batch in the electric arc furnace dust processing line. Sustainability. 2020 Aug 8;12(16):6393.
22. Luithui Y, Baghya Nisha R, Meera MS. Cereal by-products as an important functional ingredient: effect of processing. Journal of food science and Technology. 2019 Jan 15;56(1):1–11.
23. Chen Z, Wassgren C, Ambrose RK. Measured damage resistance of corn and wheat kernels to compression, friction, and repeated impacts. Powder Technology. 2021 Mar 1; 380:638–48.
24. Kaliniewicz Z, Żuk Z, Krzysiak Z. Influence of steel plate roughness on the frictional properties of cereal kernels. Sustainability. 2018 Mar 28;10(4):1003.
25. Xia G, Xu Y, Su Y, Gao X, Li Y, Qiao M, et al. Feature selection, artificial neural network prediction and experimental testing for predicting breakage rate of maize kernels based on mechanical properties. Journal of Food Process Engineering. 2021 Feb;44(2): e13621.
26. Su Y, Cui T, Xia G, Gao X, Li Y, Qiao M, et al. Effects of different moisture content and varieties on physico–mechanical properties of maize kernel and pedicel. Journal of Food Process Engineering. 2021 Sep;44(9): e13778.
27. Babić L, Babić M, Turan J, Matić‐Kekić S, Radojčin M, Mehandžić‐Stanišić S, et al. Physical and stress–strain properties of wheat (Triticum aestivum) kernel. Journal of the Science of Food and Agriculture. 2011 May;91(7):1236–43.
28. Mousaviraad M, Tekeste MZ. Effect of grain moisture content on physical, mechanical, and bulk dynamic behaviour of maize. Biosystems Engineering. 2020 Jul 1; 195:186–97.
29. Asoiro FU, Ohagwu CJ. Some Moisture Dependent Thermal Properties and Bulk Density of Prosopis africana Seeds (Okpeye). Nigerian Journal of Technology. 2017 Jun 30;36(3):936–43.
30. Boset LD, Wako A, Zewdie B. Determination of Terminal Velocity of Some Agricultural Grain Using Ansys Rocky DEM-CFD Coupling Simulation. Science. 2023;4(2):28–35.
31. Radwan GG, Abd El-Rahman AA, Aly AE. Study the effect of some grain properties on select and design some processing equipments. Journal of Soil Sciences and Agricultural Engineering. 2009 Jun 1;34(6):7227–41.
32. Mohsenin NN. Thermal Properties of Food and Agricultural Materials. London: CRC Press; 2020. 408 p.
33. Dauda SM, Ahmad D, Khalina A, Jamarei O. Effect of Cutting Speed on Cutting Torque and Cutting Power of Varying Kenaf-Stem Diameters at Different Moisture Contents. Pertanika Journal of Tropical Agricultural Science. 2015 Nov 1;38(4):549–61.
34. Dauda SM, Balami AA, Lawal A, Ahmad D. Some engineering properties of Palmyra palm tree (Borassus aethiopum) germinating shoot. Agricultural Engineering International: CIGR Journal. 2016 Mar 22;18(1):58–69.
35. Baryeh EA. Physical properties of millet. Journal of Food Engineering. 2002 Jan 1;51(1):39-46.
36. Mirzabe AH, Khazaei J, Chegini GR, Gholami O. Some physical properties of almond nut and kernel and modeling dimensional properties. Agricultural Engineering International: CIGR Journal. 2013;15(2):256�65.
37. Mohsenin NN. Physical Properties of Plant and Animal Materials: Structure, Physical Characteristics and Mechanical Properties. Updated and Revised Edition. New York: Gordon and Breach Science Publishers; 1987.
38. Mohsenin NN. Physical Properties of Plant and Animal Materials: Volume 1: Structure, Physical Characteristics and Mechanical Properties. New York: Gordon and Breach Science Publishers; 1970.
39. Omobuwajo TO, Sanni LA, Olajide JO. Physical properties of ackee apple (Blighia sapida) seeds. Journal of Food Engineering. 2000 Jul 1;45(1):43–8.
40. IRRI. Standard Evaluation System for Rice, 5th ed.; International Rice Research Institute: Manila, Philippines, 2013.
41. Sirisomboon P, Kitchaiya P, Pholpho T, Mahuttanyavanitch W. Physical and mechanical properties of Jatropha curcas L. fruits, nuts and kernels. Biosystems Engineering. 2007 Jun 1;97(2):201–7.
42. Garnayak DK, Pradhan RC, Naik SN, Bhatnagar N. Moisture-dependent physical properties of jatropha seed (Jatropha curcas L.). Industrial crops and products. 2008 Jan 1;27(1):123�9.
43. Pradhan RC, Said PP, Singh S. Physical properties of bottle gourd seeds. Agricultural Engineering International: CIGR Journal. 2013;15(1):106�13.
44. Mirzabe AH, Taheri M, Pouyesh A, Bavani NB. Moisture content on some engineering properties of celery (Apium Graveolens L) seeds. Agricultural Engineering International: CIGR Journal. 2016 Jul 4;18(2):243�59.
45. Braga GC, Couto SM, Hara T, Neto JT. Mechanical behaviour of macadamia nut under compression loading. Journal of Agricultural Engineering Research. 1999 Mar 1;72(3):239–45.
46. Umogbai VI. Development of Angle of Friction Measuring Device. Journal of Engineering Science and Technology. 2009;4(1):116–21.
47. Davies RM. Some physical properties of groundnut grains. Research Journal of Applied Science, Engineering and Technology. 2009;1(2):10–3.
48. Nalbandi H, Ghassemzadeh HR, Seiiedlou S. Seed moisture dependent on physical properties of Turgenia latifolia: criteria for sorting. Journal of Agricultural Technology. 2010;6(1):1–10.
49. Zewdu AD. Aerodynamic properties of tef grain and straw material. Biosystems Engineering. 2007 Nov 1;98(3):304–9.
50. Shahbazi F, Valizadeh S, Dowlatshah A. Aerodynamic properties of Makhobeli, triticale and wheat seeds. International Agrophysics. 2014;28(3): 389–94.
51. Zhou R, Zhou J. Research on rice grain detection method based on MATLAB image processing. In: ISCIIA-ITCA 2024 Proceedings. Wuhan, China: Wuhan Polytechnic University; 2024. p. 1-10.
52. Gopalakrishnan K, Vivek JD. Rice grain classification using image processing technique. International Journal of Health Sciences. 2022;6(S5):919–28.
53. Olaoye JO, Oni KC, Olaoye MO. Computer applications for selecting operating parameters in a stationary grain crop thresher. Journal of Agricultural Technology. 2011;7(1):39–56.
54. Tabatabaeefar A, Kheiralipour K, Ahmadi H, Heidarbeigi K. Some physical and mechanical properties of khinjuk. Pakistan Journal of Nutrition. 2009;8(1):74–7.
55. Seifi MR, Alimardani R. The moisture content effect on some physical and mechanical properties of corn (Sc 704). Journal of Agricultural Science. 2010 Dec 1;2(4):125–35.
56. Varnamkhasti MG, Mobli H, Jafari A, Rafiee S, Heidarysoltanabadi M, Kheiralipour K. Some engineering properties of paddy (var. Sazandegi). International Journal of Agriculture and Biology (Pakistan). 2007;9(5): 763–66.
57. Mohsenin NN. Physical Properties of Plant and Animal Materials. New York: Gordon and Breach Science Publishers; 1980.
58. Gorial BY, O'callaghan JR. Aerodynamic properties of grain/straw materials. Journal of Agricultural Engineering Research. 1990 May 1; 46:275–90.














